IC 4017 Projects: Your Ultimate Guide

V.Orbital 37 views
IC 4017 Projects: Your Ultimate Guide

IC 4017 Projects: Your Ultimate Guide

Hey there, electronics enthusiasts! Ready to dive into the awesome world of the IC 4017 decade counter ? This little chip is a fantastic building block for a ton of cool projects, from simple LED chasers to more complex sequencers and control circuits. In this guide, we’ll explore everything you need to know to get started with IC 4017 projects, covering the basics, troubleshooting tips, design ideas, and implementation strategies. Let’s get this show on the road, shall we?

Decoding the IC 4017: What’s the Hype?

So, what exactly is the IC 4017 ? It’s a CMOS decade counter/divider, meaning it counts from 0 to 9 and then resets, outputting a HIGH signal on one of its ten output pins in sequence. Think of it like a digital version of a carousel, where each output pin lights up one after the other. It’s super versatile and can be used for a wide range of applications, especially in projects that involve sequencing, timing, and control. The IC 4017 is a cornerstone for many beginners’ projects because of its simplicity and the interesting visual effects it can produce.

Here’s a breakdown of what makes the IC 4017 so cool:

  • Decade Counter: It counts from 0 to 9, making it perfect for sequencing applications.
  • CMOS Technology: CMOS (Complementary Metal-Oxide-Semiconductor) chips are known for their low power consumption and relatively high noise immunity, making them great for battery-powered projects.
  • Easy to Use: With a simple clock input and reset pin, the IC 4017 is easy to integrate into your circuits.
  • Versatile: It can drive LEDs, control relays, and interact with other digital circuits.

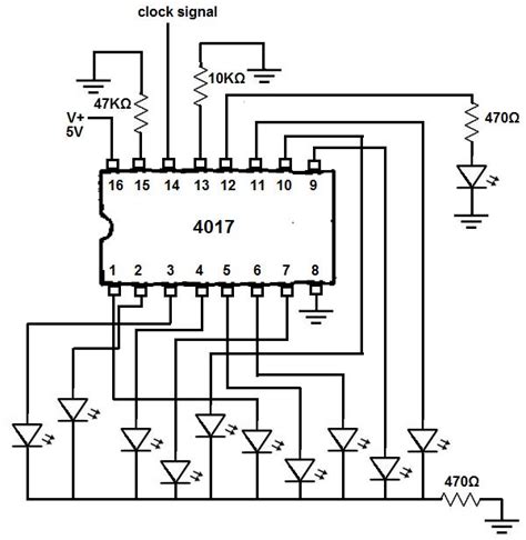
Now, let’s talk about the pinout. Understanding the pins is critical for any IC 4017 project . The most important pins are:

  • Clock Input (Pin 14): This is where you feed the clock signal. Each pulse on this pin advances the counter.
  • Clock Enable (Pin 13): When this pin is LOW, the counter is enabled. If it’s HIGH, the counter is disabled.
  • Reset (Pin 15): Setting this pin HIGH resets the counter to zero (output Q0).
  • Outputs (Pins 3, 2, 4, 7, 10, 1, 5, 6, 9, 11): These are the ten output pins. They go HIGH sequentially with each clock pulse.
  • Ground (Pin 8): Connect this to your circuit’s ground.
  • VCC (Pin 16): This is the positive power supply, typically 5V to 15V.

Alright, this is the basics. Knowing these pin assignments will get you started with IC 4017 projects . Remember to always check the datasheet for the specific IC 4017 you are using, as pin configurations can vary slightly depending on the manufacturer and the specific model. But don’t worry, the core concept remains the same! You got this, guys!

Beginner-Friendly IC 4017 Project Ideas

Alright, let’s get down to the fun stuff! There are tons of IC 4017 projects that are perfect for beginners. The core of these projects often involves using the IC 4017 to control LEDs, but the possibilities are limitless. Let’s explore some simple and engaging ideas to get your creative juices flowing.

  • LED Chaser: This is the classic! Connect LEDs to the output pins of the IC 4017. As the counter advances, the LEDs will light up one after the other, creating a cool chasing effect. You can adjust the speed of the chasing by changing the clock frequency. This is often the first IC 4017 project many people try because it visually demonstrates the functionality of the chip.
  • Sequential LED Flasher: Similar to the LED chaser, but instead of a continuous loop, the LEDs flash in a sequence and then pause. This project demonstrates how to control the timing and sequencing of different outputs.
  • Digital Dice: Connect LEDs to each output pin. Create a circuit that generates a random clock signal (using a 555 timer, for example) to advance the counter. When the circuit stops, the LED corresponding to the “rolled” number will light up.
  • Light Organ: Build a simple light organ that reacts to music. You can use the IC 4017 to control LEDs, with the clock signal derived from the audio input (using a simple audio amplifier circuit). Low frequencies could trigger one set of LEDs, and high frequencies another set.
  • Simple Timer: Use the IC 4017 to create a timer. Each output pin could represent a specific time interval. After the last output pin is activated, you can reset the counter and start over or trigger another circuit. These IC 4017 projects offer a great way to learn about timing and control.

These simple projects will help you understand how the IC 4017 works and how to integrate it into your circuits. To build these circuits, you’ll need a breadboard, some LEDs, resistors (to limit current to the LEDs), a power supply (usually 5V), a clock signal (either from a 555 timer or a simple RC circuit), and some connecting wires. You’ll also need a basic understanding of electronics components and how to read a schematic diagram. Don’t worry if it sounds complicated; there are plenty of tutorials and guides available online to help you with the practical aspects of building these projects. Ready to get building?

Level Up: Advanced IC 4017 Project Ideas

Once you have mastered the basics of using the IC 4017 , it’s time to explore more advanced projects. These projects go beyond simple LED control and introduce more complex functionality, allowing you to build interesting gadgets and experiment with more advanced concepts.

  • Digital Clock: Combine multiple IC 4017s to create a digital clock. Each IC 4017 can represent a digit (seconds, minutes, hours), and you’ll need to use other logic gates and components to handle the counting and display.
  • Electronic Lock: Use the IC 4017 to create an electronic lock that opens when a specific sequence of buttons is pressed. Each button press advances the counter. If the correct sequence is entered, the lock opens; otherwise, it resets.
  • Frequency Divider: Use the IC 4017 to divide a clock frequency by a specific factor. By connecting the output pins to the reset pin, you can create a divide-by-n counter, where n is the output pin you connect to the reset.
  • Stepper Motor Controller: Use the IC 4017 to control a stepper motor. The output pins can drive transistors to control the current flow through the motor coils, allowing you to precisely control the motor’s position and speed.
  • Music Synthesizer: Create a basic music synthesizer using the IC 4017. You can use the output pins to trigger different tones or control various parameters of the synthesizer. A cool IC 4017 project if you’re into music!

These more complex projects require a deeper understanding of digital electronics, but they offer a great way to expand your skills. You’ll likely need to use additional components like transistors, logic gates, microcontrollers, and display devices. But the core concept of the IC 4017 remains the same: it’s a versatile building block that can be used to control sequences, time events, and interact with other electronic components.

Troubleshooting Your IC 4017 Projects

Even the best of us face issues. Building IC 4017 projects can be a bit tricky at times. Here are some common problems and troubleshooting tips:

  • No Output: The most common problem is that nothing happens at the output pins. Ensure that the power supply is connected correctly (VCC and GND), the clock signal is present, and the reset pin is inactive (LOW). Also, double-check that all components are connected correctly on the breadboard and that the IC 4017 is properly inserted (check the orientation notch).
  • Incorrect Sequencing: If the LEDs are not lighting up in the correct sequence, double-check the pin connections and the clock signal. Ensure that the clock signal is clean and that there are no glitches or noise. Check the datasheet for the correct output sequence. If you’re using a 555 timer for the clock signal, make sure that it’s wired correctly.
  • Unstable Operation: Sometimes, the circuit might behave erratically. This is often due to noise or voltage fluctuations. Use decoupling capacitors (0.1uF ceramic capacitors) near the IC 4017’s power supply pins to filter out noise. Also, ensure that your power supply is stable and can provide sufficient current.
  • Outputs Not High Enough: If the LEDs are dim or not lighting up fully, check the current-limiting resistors. Make sure the resistor values are appropriate for the LEDs you’re using. You can also try using higher-brightness LEDs or a transistor to drive the LEDs with more current.
  • Clock Signal Issues: Problems with the clock signal can cause erratic behavior. Make sure your clock signal is clean, and the frequency isn’t too high (the IC 4017 has a maximum clock frequency, so check the datasheet). If you’re using a 555 timer, double-check its wiring.

Troubleshooting is a key skill in electronics. The best approach is to systematically check each part of the circuit, starting with the power supply and clock signal. Use a multimeter to check voltages and a logic probe to check signal levels. Don’t be afraid to experiment, try different components, and consult online resources. Sometimes you have to make a few mistakes to learn, that’s normal!

Design Considerations for IC 4017 Projects

When designing your IC 4017 projects , consider these points for a smoother and more reliable build.

  • Power Supply: Choose a power supply that provides a stable and clean voltage within the operating range of the IC 4017 (typically 5V to 15V). Use a regulated power supply if possible to avoid voltage fluctuations.
  • Clock Signal: The clock signal is critical. You can use a 555 timer, an astable multivibrator, a microcontroller, or other logic circuits to generate the clock signal. Ensure the clock signal is a square wave with a clean rise and fall time.
  • Current Limiting Resistors: Always use current-limiting resistors in series with LEDs to protect them from damage. Calculate the resistor value based on the LED’s forward voltage and the supply voltage (R = (Vsupply - Vf) / If).
  • Decoupling Capacitors: Place decoupling capacitors (0.1uF ceramic capacitors) near the VCC and GND pins of the IC 4017 to filter out noise and voltage spikes.
  • Layout: When building your circuits, keep the wiring neat and organized. Avoid long wire runs and keep the components close together. This can help reduce noise and interference. Use a breadboard for prototyping, and consider using a printed circuit board (PCB) for more permanent projects.
  • Datasheets: Always consult the datasheet of the IC 4017 and any other components you are using. The datasheet provides crucial information about pinouts, operating conditions, and maximum ratings.

By carefully considering these design aspects, you’ll be able to build more reliable and functional IC 4017 projects . Remember to start simple, experiment, and don’t be afraid to make mistakes. Each project is a learning experience! The more you build, the better you’ll become.

Implementing Your IC 4017 Project: Step by Step

Okay, let’s get you set up to implement your very own IC 4017 project ! Here’s a general step-by-step guide:

  1. Plan Your Project: Decide what you want to build. Sketch a circuit diagram and list all the components you’ll need.
  2. Gather Components: Collect all the necessary components: the IC 4017, LEDs, resistors, power supply, clock signal source (555 timer or other), breadboard, connecting wires, and a multimeter.
  3. Breadboard Layout: Arrange the components on the breadboard, following your circuit diagram. Start with the IC 4017 and connect the power supply (VCC and GND).
  4. Connect the Clock Signal: Connect your clock signal to the clock input pin (Pin 14) of the IC 4017. Make sure the clock signal is running at a suitable frequency (not too fast or too slow).
  5. Connect Outputs: Connect LEDs (with current-limiting resistors) to the output pins (Pins 3, 2, 4, 7, 10, 1, 5, 6, 9, 11) of the IC 4017. Make sure the LEDs are oriented correctly (anode to positive, cathode to ground).
  6. Test and Debug: Power up the circuit and observe the output LEDs. If they aren’t working, check your connections, power supply, and clock signal. Use a multimeter to measure voltages and a logic probe to check signal levels. Troubleshoot any problems you encounter.
  7. Refine and Experiment: Once your project is working, you can experiment with different clock frequencies, add more outputs, or incorporate other components. Play around with the project, make adjustments, and have fun!
  8. Document Your Work: Keep track of your design, component values, and any modifications you make. This will help you learn from your project and troubleshoot future issues.

Following these steps, you’ll be well on your way to completing a successful IC 4017 project . Remember to be patient, persistent, and don’t be afraid to experiment. Every project is a learning opportunity. The world of electronics is all about building stuff and having fun!

Conclusion: Your IC 4017 Journey Starts Now!

Alright, you made it to the end! That was a lot of information, but the IC 4017 is a fun and valuable chip to experiment with. I hope you’re feeling inspired and ready to build some awesome projects. Whether you’re a beginner or an experienced hobbyist, the IC 4017 offers plenty of opportunities to learn, create, and have a blast. So, grab your components, fire up your soldering iron (or just the breadboard, to start!), and get started. The possibilities are endless!

Happy building, and don’t forget to share your projects with the world. You never know who you might inspire. Now go out there and make something amazing with this amazing IC 4017! Good luck!