LM723 Variable Power Supply: The Ultimate Guide

V.Orbital 67 views
LM723 Variable Power Supply: The Ultimate Guide

LM723 Variable Power Supply: The Ultimate Guide

Hey everyone, and welcome back to the lab! Today, we’re diving deep into the awesome world of the LM723 voltage regulator . If you’re looking to build your own variable power supply , this little chip is an absolute workhorse and a fantastic starting point. We’re going to explore its capabilities, break down a typical LM723 variable power supply schematic , and give you the lowdown on how to get this bad boy up and running for your projects. So, grab your soldering iron, and let’s get started!

Understanding the LM723 Voltage Regulator

The LM723 is a versatile integrated circuit (IC) that’s been a go-to for linear voltage regulation for ages. What makes it so special, you ask? Well, it’s incredibly flexible. It can be configured as either a positive or a negative voltage regulator, and it can handle a wide range of input voltages and output currents with the right external components. This chip contains all the essential building blocks for a regulator: a voltage reference, a comparator, a current limiting circuit, and a pass transistor driver. This means you don’t need a ton of external parts to get a functional power supply. It’s robust, reliable, and relatively inexpensive, making it a perfect choice for hobbyists and professionals alike. Whether you’re designing a lab bench power supply for testing circuits, need a stable voltage for a specific project, or just want to understand the fundamentals of power supply design, the LM723 is a stellar option. Its ability to operate over a broad temperature range and its built-in protection features add to its appeal, ensuring your projects stay safe and powered correctly. Plus, with a bit of tweaking, you can tailor its output to meet very specific voltage and current requirements, which is something you can’t always do with fixed voltage regulators. Think of it as the Swiss Army knife of basic voltage regulators – it’s got a tool for almost every job in its category, and it does them darn well.

Why Build a Variable Power Supply?

Alright, guys, let’s talk about why you’d even want to build a variable power supply . I mean, you can buy them, right? Absolutely! But building your own is incredibly rewarding, and honestly, it’s a fantastic learning experience. Firstly, it gives you a deep understanding of how power supplies actually work – from the transformer and rectifier to the filtering and regulation stages. You’ll see firsthand how voltage is stepped down, converted to DC, smoothed out, and then precisely controlled. Secondly, you can customize it! Need a supply that can go from 1.5V all the way up to 24V? Or maybe you need a specific current limit for a sensitive project? Building your own means you can tailor the output voltage range and current capacity precisely to your needs. This is a huge advantage over fixed, off-the-shelf units. Thirdly, it’s cost-effective! While high-end variable power supplies can set you back a pretty penny, building one with an LM723 can be done quite affordably, especially if you already have some components lying around. It’s a great way to salvage parts and put them to good use. Finally, and perhaps most importantly for us tinkerers, it’s the fun of building something yourself. The satisfaction of powering up a circuit you designed and built from scratch is unparalleled. It’s a rite of passage for any electronics enthusiast. You gain practical skills in circuit design, component selection, soldering, and troubleshooting. Plus, when someone asks about your awesome setup, you can proudly say, “Yeah, I built that!” That’s a level of accomplishment that’s hard to beat. So, while buying is convenient, building offers education, customization, savings, and bragging rights – a pretty sweet deal, if you ask me!

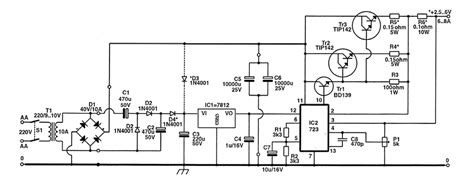
The Classic LM723 Variable Power Supply Schematic

Now, let’s get down to the nitty-gritty: the LM723 variable power supply schematic . The beauty of the LM723 is its versatility, and the schematic reflects this. A typical setup will involve the LM723 IC itself, a few resistors, a couple of capacitors for stability and filtering, and crucially, external pass transistors to handle the output current. The LM723 has a built-in current limit capability, but for higher currents, you’ll need those external transistors. The core idea is that the LM723 acts as the ‘brain,’ comparing the output voltage (which is set by a voltage divider using potentiometers for variability) against its internal reference voltage and adjusting its output to compensate for any deviations. Let’s break down the key components you’ll typically see:

  • The LM723 IC: This is the heart of the operation. It houses the voltage reference, error amplifier, and internal control circuitry.
  • Input Voltage: This comes from your filtered DC supply, usually derived from a transformer, rectifier, and filter capacitors. The LM723 can handle a wide range, but you need to consider the maximum voltage rating.
  • Output Voltage Control: This is where the “variable” part comes in. A potentiometer (a variable resistor) is used in a voltage divider network with fixed resistors. By adjusting the potentiometer, you change the feedback voltage fed back to the LM723’s error amplifier, thus changing the output voltage.
  • External Pass Transistors: For currents beyond what the LM723’s internal transistor can handle (which is quite low), external NPN or PNP transistors (depending on whether you’re building a positive or negative supply) are used. The LM723 drives these transistors, which then handle the main load current. You’ll often see multiple transistors in parallel to increase the current capability.
  • Current Limiting: The LM723 has internal current limiting, but this is often augmented with external components. A small value resistor (sense resistor) placed in series with the output allows the LM723 to monitor the current. When this voltage drop exceeds a certain threshold, the LM723 reduces its output, protecting your load and the power supply itself.
  • Compensation Capacitors: Small capacitors are placed at key points (like the output and sometimes on the error amplifier pins) to ensure stability and prevent oscillations, especially under varying load conditions. These are crucial for a smooth, clean output.

The schematic might look a little busy at first glance, but once you understand the role of each section – the input, the regulation core (LM723), the power handling (pass transistors), and the user interface (potentiometer) – it becomes quite clear. It’s a testament to clever design that so much functionality can be packed into one little IC, requiring relatively few external parts to create a robust and adjustable power supply.

Building Your LM723 Power Supply: Step-by-Step

Alright, future power supply wizards, let’s get our hands dirty and talk about actually building this thing. Building a variable power supply using the LM723 isn’t rocket science, but it does require attention to detail. First things first, you’ll need a good schematic and a list of components. Don’t skimp on quality here – use reliable parts, especially for the transformer, capacitors, and transistors. Start by gathering everything: the LM723 IC, power resistors, capacitors (electrolytic and ceramic), diodes for the rectifier, a potentiometer for voltage adjustment, external pass transistors (like TIP series or MJ series), a heatsink for those transistors, and a suitable enclosure. A good starting point for the input voltage would be a center-tapped transformer, say, 18V or 24V, depending on your desired output range and voltage drops. This transformer feeds into a bridge rectifier, which converts the AC to pulsating DC. Then, you’ll need a large electrolytic capacitor to smooth out this pulsating DC into a relatively stable DC voltage. This smoothed DC is your input to the LM723 circuit. Now, let’s focus on the LM723 board itself. Mount the LM723 IC, usually in a socket for easy replacement. Wire up the voltage divider using your potentiometer – this is your voltage control. Connect the feedback pin of the LM723 correctly to this divider. If you’re aiming for higher currents, carefully mount your external pass transistors onto a heatsink. These transistors will get warm, maybe even hot, so a good heatsink is non-negotiable! Connect the LM723’s output driver pins to the bases of these transistors. The emitters (or collectors, depending on the configuration) of these transistors will form your main power output. Don’t forget the current sense resistor and its connections to the LM723 for current limiting. Capacitors for stability are essential – place them close to the IC pins as per the schematic. Double-check all your wiring before you apply power. Incorrect polarity on capacitors, shorts, or open circuits can lead to component failure. When you’re ready, apply power cautiously. Start with no load connected. Use your multimeter to check the input DC voltage to the LM723 and then, slowly adjust your potentiometer to see if the output voltage changes as expected. Monitor the heatsink temperature. If everything looks good, connect a small load (like a resistor) and test again. Gradually increase the load while monitoring voltage stability and temperature. Troubleshooting is part of the process, so don’t get discouraged if it doesn’t work perfectly the first time. Patience and systematic checking are key!

Key Components and Their Roles

Let’s dig a bit deeper into the critical players in our LM723 variable power supply build. Understanding what each part does is key to troubleshooting and successful construction, guys.

  • The LM723 IC: As we’ve mentioned, this is the brain. It contains the precise voltage reference (typically around 7.15V) that all other voltages are compared against. It also houses the error amplifier, which continuously monitors the output voltage via a feedback loop. If the output voltage deviates from the set point, the error amplifier adjusts its output to correct it. Its internal circuitry also handles current limiting and includes a driver for external pass transistors.
  • External Pass Transistors (e.g., TIP35C, MJ15003): These are the muscle. The LM723 itself can only handle a few hundred milliamps at best. For any serious power output (like 1A, 5A, or more), you need these beefier transistors. They are connected in a way that they handle the bulk of the current flow from the input DC to the output. The LM723 essentially tells these transistors how much current to conduct based on the voltage and current feedback it receives. You might need multiple transistors in parallel, each with a small emitter resistor to ensure current sharing, to achieve higher current ratings. They absolutely require a heatsink , as they dissipate power (voltage drop across them multiplied by the current through them), and overheating will destroy them.
  • Potentiometer (Variable Resistor): This is your control knob! Typically a 5kΩ or 10kΩ potentiometer is used in conjunction with fixed resistors to form a voltage divider. This divider samples the output voltage and feeds a portion of it back to the LM723’s feedback pin. By turning the knob, you change the ratio of this divider, altering the feedback voltage. When the feedback voltage changes, the LM723’s error amplifier reacts to bring the output voltage to a new level that maintains the desired feedback ratio. This is how you achieve variability.
  • Filter Capacitors: You’ll see several capacitors. The main filter capacitor after the bridge rectifier is crucial for smoothing the raw DC. Then, there are usually smaller bypass capacitors (e.g., 0.1µF ceramic) placed close to the LM723’s power pins to filter out high-frequency noise. Compensation capacitors (e.g., 10pF to 100pF ceramic) are often placed on the output or feedback loop to ensure stability . Without proper compensation, the power supply can become unstable and oscillate, especially under changing load conditions, which is bad news for your sensitive electronics.
  • Current Sense Resistor: This is a low-value, high-power resistor (e.g., 0.1Ω, 1Ω) placed in series with the output current path, often before the output terminal. The LM723 monitors the small voltage drop across this resistor. Ohm’s Law (V=IR) tells us this voltage is proportional to the current. When this voltage reaches a predetermined level (set by the current limit circuitry), the LM723 activates its current limiting function, reducing the output voltage to protect the circuit. It’s a vital safety feature.
  • Diodes (Rectifier): Usually arranged in a bridge configuration, these diodes take the AC voltage from your transformer and convert it into pulsating DC. Fast-recovery or Schottky diodes can be used for higher efficiency, especially if you’re dealing with higher frequencies or want to minimize voltage drop.

Each of these components plays a specific, indispensable role. Get them right, and you’re well on your way to a functional and reliable power supply.

Tips for a Stable and Reliable Output

Building a power supply is one thing, but making sure it’s stable and reliable is another level, right? Nobody wants a power supply that fluctuates wildly or suddenly dies on them mid-project. So, here are some key tips to ensure your LM723 variable power supply delivers a clean, steady output:

  1. Proper Heatsinking: I can’t stress this enough, guys. The external pass transistors will dissipate heat. Insufficient heatsinking is the number one killer of power supply transistors. Use a heatsink that’s adequately sized for the maximum current you intend to draw and the expected voltage drop across the transistors. Ensure good thermal contact using thermal paste and appropriate mounting hardware. If it feels too hot to touch, it’s definitely too hot!
  2. Good Layout and Grounding: Keep your high-current paths short and thick. Use a star grounding technique where possible, connecting all grounds back to a single point near the main filter capacitor. This minimizes ground loops, which can cause noise and instability.
  3. Input Filtering: Ensure your input DC voltage is well-filtered before it reaches the LM723. A large electrolytic capacitor combined with a smaller ceramic bypass capacitor across its terminals will help smooth out ripples from the rectifier stage.
  4. Output Filtering and Compensation: The LM723 schematic usually includes specific capacitors for stability. Don’t skip these! Typically, a small capacitor (e.g., 0.1µF) is placed across the output terminals to shunt high-frequency noise. More importantly, a compensation capacitor (often around 10-100pF) is usually connected between the output and the inverting input of the error amplifier (pin 13) or on the output of the amplifier (pin 10) to prevent oscillations. Consult your specific LM723 datasheet or schematic for the recommended values and placement.
  5. Component Selection: Use components rated for the expected voltages and currents. Especially for the filter capacitors, ensure their voltage rating is comfortably above the maximum DC voltage they will see. Use low-ESR (Equivalent Series Resistance) electrolytic capacitors for better filtering performance.
  6. Current Limiting: Implement the current limiting feature correctly. It’s not just for protecting your load; it also protects your power supply itself from catastrophic failure under short-circuit conditions. Calibrate it appropriately – you don’t want it to shut down too early, but you need it to kick in reliably.
  7. Ventilation: If your enclosure doesn’t have vents, consider adding them. Good airflow helps keep components, especially the heatsink, within safe operating temperatures.
  8. Testing Under Load: Always test your power supply under various load conditions, from no load to full load. Monitor the output voltage stability and check for any signs of overheating. This is crucial for verifying reliability.

By paying attention to these details, you’ll significantly increase the chances of building an LM723 variable power supply that’s not just functional, but truly reliable and stable for all your electronic endeavors.

Troubleshooting Common Issues

Even with the best intentions and careful building, sometimes things don’t work perfectly the first time. That’s where troubleshooting comes in, and for our LM723 variable power supply , there are a few common culprits. Don’t sweat it, guys, it’s all part of the learning curve!

  • No Output Voltage: This is a classic. First, check your fuses and ensure the mains power is getting to the transformer. Verify the DC input voltage to the LM723 circuit is present and correct. Check for any obvious shorts or open connections on your board. Are the pass transistors correctly biased? Is the LM723 itself receiving power? Sometimes, a faulty LM723 IC or a dead pass transistor can be the issue. If you used a socket for the LM723, try reseating it or swapping it out.
  • Output Voltage Stuck High or Low: If the voltage is stuck at its maximum or minimum setting, check your potentiometer and its associated resistors. Is the potentiometer making good contact? Is the feedback loop connected correctly to the LM723? A bad solder joint or a break in the feedback trace can cause this. If it’s stuck high, it might indicate the error amplifier isn’t working correctly or the feedback is disconnected.
  • Output Voltage Fluctuates Wildly or Oscillates: This usually points to stability issues. Revisit your compensation capacitors. Are they the correct values and placed close to the IC pins as recommended? Poor grounding can also cause this. Ensure your filter capacitors are good; a weak or shorted capacitor can lead to instability.
  • Low Output Current Capability: If you’re not getting the expected current, the most likely culprit is the external pass transistors or their heatsinking. Are they overheating? Are they properly driven by the LM723? Check the current sense resistor – is it the correct value and properly connected? Ensure your input DC voltage is high enough to support the desired output voltage and current draw (remember, P=VI, and power dissipated in the pass transistor is (Vin - Vout) * Iout).
  • Overheating Components: If a specific component, especially the pass transistors or voltage regulator IC, is getting excessively hot very quickly, shut it down immediately! This usually indicates a short circuit somewhere, incorrect biasing, or the component is being asked to handle more power than it’s designed for (either due to an overloaded circuit or insufficient heatsinking). Check the current limiting circuit’s function.
  • No Current Limiting: If you can short the output without the voltage dropping, your current limiting circuit is likely faulty. Check the current sense resistor and its connections. Ensure the LM723’s current limit pin is correctly wired and that the threshold voltage is being generated.

When troubleshooting, always disconnect power before probing or making changes. Use your multimeter extensively to check voltages and continuity. Work systematically – check the power input first, then work your way through the circuit stage by stage. Don’t be afraid to consult the LM723 datasheet; it’s packed with valuable information.

Conclusion

So there you have it, folks! The LM723 variable power supply is a fantastic project that offers immense educational value and results in a highly useful piece of test equipment. We’ve covered why building your own is a great idea, dived into the schematic, highlighted key components, shared tips for stability, and even touched upon troubleshooting. The LM723 is a testament to robust, classic electronics design, offering flexibility and reliability that still holds up today. Whether you’re a seasoned electronics tinkerer or just starting out, tackling a project like this will undoubtedly boost your skills and understanding. Remember to take your time, double-check your work, and most importantly, have fun! Happy building, and may your circuits always be stable!