LM741 Differential Amplifier: Circuit Design & Applications

V.Orbital 23 views
LM741 Differential Amplifier: Circuit Design & Applications

LM741 Differential Amplifier: Circuit Design & Applications

Hey guys, let’s dive into the LM741 differential amplifier circuit ! This is a classic in the world of electronics, and understanding it is super important for anyone looking to get their hands dirty with analog circuits. We’ll break down everything from the basic circuit design to how you can actually use it in the real world. Think of this as your one-stop shop for everything LM741 and differential amplification. Buckle up; it’s gonna be a fun ride!

What is a Differential Amplifier? 🤔

Alright, first things first: what exactly is a differential amplifier? In a nutshell, it’s an amplifier that’s designed to amplify the difference between two input voltages. Unlike a single-ended amplifier that amplifies a signal relative to ground, a differential amplifier looks at the voltage between two inputs. This seemingly small difference has HUGE implications, especially when it comes to noise reduction and precision. You see, any noise that’s common to both inputs (like electrical interference) gets cancelled out, leaving you with a clean, amplified signal that represents only the difference you’re interested in. The LM741 is a workhorse operational amplifier (op-amp), and it is readily configured as a differential amplifier. This makes it a great choice for various applications, from audio circuits to sensor interfaces and instrumentation amplifiers. This is due to its low cost, its simplicity, and because it is easy to find. The magic lies in its ability to amplify the voltage difference, while rejecting the common mode signals. A perfect application for this kind of circuit is an instrumentation amplifier, which can use it to amplify signals from thermocouples and strain gauges, while removing the noise.

Here’s a breakdown of the key concepts:

  • Differential Input: The amplifier has two inputs, often labeled as inverting (-) and non-inverting (+).
  • Output: The output voltage is proportional to the difference between the two input voltages (V+ - V-).
  • Common-Mode Rejection Ratio (CMRR): This is a super important spec! It tells you how well the amplifier rejects signals that are common to both inputs. The higher the CMRR, the better the amplifier is at rejecting noise. This is achieved by the internal design of the LM741 , which uses a differential input stage that helps the rejection of the common signals. It’s like the amplifier is actively listening for the difference and ignoring everything else that’s going on around it.

Now, let’s talk about the LM741 op-amp. It’s a general-purpose op-amp that’s been around for ages, and for good reason! It’s reliable, relatively cheap, and easy to work with. While there are more advanced op-amps available now, the LM741 is an excellent choice for learning the ropes and experimenting with differential amplifiers.

LM741 Differential Amplifier Circuit Design: The Basics 🛠️

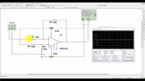
Okay, time to get our hands dirty with the actual circuit design. Building a LM741 differential amplifier is pretty straightforward. You’ll need a few resistors and, of course, the LM741 op-amp itself. The core concept is all about using resistors to create a differential input stage. Here’s a basic design and a few things to keep in mind:

  1. The Op-Amp: We’re using the LM741 , which is an 8-pin DIP package. You’ll need to connect power (+Vs and -Vs) and ground to the appropriate pins.
  2. Resistors: This is where the magic happens! You’ll need four resistors: R1, R2, R3, and R4. R1 and R3 are connected to the inputs, while R2 and R4 are connected to the output and ground, respectively. The relationship between these resistors determines the gain of the amplifier.
  3. Inputs: Connect your input signals to the inverting (-) and non-inverting (+) inputs. Typically, the non-inverting input (+) is connected through a resistor (R1) to one of the input signals, and the inverting input (-) is connected through a resistor (R3) to the other input signal.
  4. Output: The output voltage will be proportional to the difference between the two input voltages, amplified by the gain you set with the resistors.

Now, let’s look at a typical configuration. The most basic differential amplifier configuration uses four resistors. The values of these resistors determine the gain of the amplifier. A good starting point is to use equal values for R1 and R3, and for R2 and R4. This simplifies the gain calculation. The gain (Av) is determined by the formula: Av = R2 / R1. For example, if R2 = 10kΩ and R1 = 1kΩ, the gain will be 10. To choose the resistors, you can consider some factors. You must take into account the desired gain, the input impedance, and the available resistor values. To get the best noise performance and minimize the offset errors, you need to use resistors with tight tolerances. For the power supply, the LM741 requires both a positive and a negative supply voltage. Common values are ±12V or ±15V. Now we know how to configure the LM741 for differential amplification. This forms the foundation for more complex circuits, allowing you to amplify the difference while rejecting common mode noise.

Gain Calculation and Choosing Resistor Values 🧮

Okay, so how do we actually calculate the gain of this thing? The gain of a differential amplifier is the ratio of the output voltage to the difference between the input voltages. As we said before, the gain is determined by the resistor values, making it super easy to control. Here’s the formula, assuming R1 = R3 and R2 = R4:

Av = R2 / R1

Where:

  • Av = Voltage Gain
  • R2 = Feedback resistor (connected from output to inverting input)
  • R1 = Input resistor (connected to inverting input)

For example, if you want a gain of 10, and you choose R1 to be 1kΩ, you’d need R2 to be 10kΩ. The beauty is that you can easily adjust the gain simply by changing the values of R1 and R2. Keep in mind that as the gain increases, the bandwidth (the range of frequencies the amplifier can handle) typically decreases. You might ask yourself, what if R1 and R3, or R2 and R4 are not equal? This can be used to tailor the amplifier to specific needs, but the math gets more complicated. The gain can be calculated by this equation:

Av = (R2/R1) * ((R3+R4)/(R3+R4))

Also, consider these points when selecting resistors:

  • Input Impedance: The input impedance of a differential amplifier is roughly equal to the value of the input resistors (R1 and R3). Higher input impedance is generally better because it minimizes the load on the input signal source. The higher the value of the resistors, the greater the input impedance. But increasing the resistor values also increases the noise. You should choose the values that provide an acceptable balance between input impedance and noise.
  • Tolerance: Resistor tolerance (the variation from the marked value) is very important. For applications requiring high accuracy, use resistors with tight tolerances (e.g., 1% or even 0.1%). This is because any mismatch in the resistor values will affect the common-mode rejection ratio (CMRR) and introduce errors.

Now you have the knowledge for setting up your differential amplifier and customizing its performance to your needs. This makes the LM741 an excellent choice for a wide variety of applications.

Applications of the LM741 Differential Amplifier 💡

The LM741 differential amplifier is a versatile tool. You can find it in a wide array of applications. Its ability to amplify the difference between two signals while rejecting noise makes it ideal for several uses. Here are some common applications:

  • Audio Amplifiers: Differential amplifiers are used in audio equipment to provide balanced inputs and outputs. This helps to reduce noise pickup in the signal cables. The LM741 can be used as a pre-amplifier to boost the signal from a microphone or other audio source.
  • Instrumentation Amplifiers: Although the LM741 isn’t an instrumentation amplifier itself (instrumentation amps are more specialized), you can use a differential amplifier configuration as a building block for an instrumentation amp. They’re used to amplify small signals in noisy environments, such as those from sensors like strain gauges, thermocouples, and pressure sensors. This is a common application where the differential amplifier removes the common-mode noise. For example, if you’re measuring the output of a load cell, the differential amplifier amplifies the tiny voltage change while rejecting any noise on the power supply.
  • Sensor Interfaces: Interfacing sensors often requires amplifying their signals. The LM741 can be used to amplify signals from various sensors, especially those that provide a differential output. You can use this configuration to amplify the voltage difference coming from the sensor. For example, you can connect an infrared sensor that has two output pins to the differential amplifier to enhance the signal.
  • Medical Electronics: The differential amplifier is used in medical devices such as ECG (electrocardiogram) machines to measure tiny electrical signals from the heart. The differential amplifier amplifies the signal from the electrodes, while removing interference caused by electromagnetic fields from the environment.
  • Signal Conditioning: The LM741 can be used for signal conditioning to filter or modify analog signals. Because of the ability to amplify the difference between two signals, the LM741 is an essential tool in analog signal processing, and is often used to get rid of unwanted signals.

In each of these applications, the differential amplifier’s ability to amplify the difference between two signals while rejecting common-mode noise is essential. This makes it a great choice for tasks that need high precision and noise rejection. The LM741 may be old but is very effective for the right tasks.

Pros and Cons of Using the LM741 ⚖️

Let’s weigh the good and bad of the LM741 differential amplifier. It’s important to understand the pros and cons before you start designing a circuit. This will help you decide if it’s the right choice for your project. Here’s a quick rundown:

Pros:

  • Simplicity: The LM741 is easy to use and has a simple pinout, which makes it great for beginners.
  • Cost-Effective: It’s a very affordable op-amp, making it ideal for projects where budget is a concern.
  • Widely Available: The LM741 is available everywhere. You can get them from most electronic component suppliers.
  • Versatile: It can be used in many different applications, as we saw above.

Cons:

  • Older Technology: The LM741 is an older design, and there are more advanced op-amps available with better specifications.
  • Limited Bandwidth: It has a relatively low bandwidth compared to newer op-amps. This means it may not be suitable for high-frequency applications.
  • Performance: The LM741 has lower performance compared to newer op-amps. It has a high input offset voltage, and a low slew rate.
  • Noise: It can be noisier than newer op-amps. This is because the design is a bit dated.

If you need the highest performance and the lowest noise, there are better choices. But if you’re looking for a simple, cheap, and readily available op-amp, the LM741 is still a solid option.

Tips and Tricks for Working with the LM741 🚀

Alright, you’re ready to start building. Here are some handy tips and tricks to make your experience with the LM741 differential amplifier a success:

  • Power Supply: Always use a proper power supply (+Vs and -Vs) and make sure you connect the ground correctly. The LM741 typically requires a dual power supply (e.g., ±12V or ±15V). Make sure you check the datasheet for the specific voltage range. This will help protect your circuit.
  • Bypass Capacitors: To reduce noise and stabilize the power supply, it’s recommended to place bypass capacitors close to the op-amp’s power supply pins. You should use a 0.1μF ceramic capacitor in parallel with a 10μF electrolytic capacitor. This will help stabilize the power supply, and prevent oscillations.
  • Input Protection: The inputs of the LM741 are susceptible to damage from electrostatic discharge (ESD). Use proper ESD precautions when handling the IC. Also, consider adding input protection (e.g., diodes) to prevent the input voltages from exceeding the supply voltage. This is a crucial step to protect your circuit from any unexpected signals.
  • Component Selection: Choose high-quality resistors with appropriate tolerances. Resistors with tighter tolerances help maintain the accuracy of the amplifier.
  • Layout: When building your circuit on a breadboard or PCB, keep the leads short to minimize stray capacitance and inductance. This will improve the performance of your circuit. Proper layout will also reduce noise pickup.
  • Testing: Test your circuit thoroughly using a multimeter and an oscilloscope to check the input and output voltages, and ensure that the gain is as expected.
  • Datasheet: Always refer to the LM741 datasheet. It contains all the detailed specifications and application information you need. You can find detailed information about the parameters of the LM741 .

Troubleshooting Common Issues 🤕

Even with the best planning, things can go wrong. Here’s how to troubleshoot some common issues you might face with your LM741 differential amplifier :

  • No Output: Double-check your power supply connections, and make sure that the op-amp is getting the correct voltage. Verify that the power supply is working correctly and providing the proper voltages. Check all of your connections and resistor values. This may seem obvious, but it’s often the root of the problem.
  • Output Saturation: If the output voltage is stuck at either the positive or negative supply rail, your input signal might be too large, or your gain might be set too high. Reduce the input signal amplitude or the gain to prevent saturation. Also, make sure that your signal is within the valid range. Make sure that the power supply is sufficient for your application.
  • Oscillations: If the output is oscillating, check for stability issues. This can be caused by feedback through the output. Add a small capacitor (e.g., 10-100 pF) in parallel with the feedback resistor (R2) to reduce the gain at higher frequencies and improve stability. Try to limit the bandwidth to stabilize the circuit. Also, check for noise or oscillations by using an oscilloscope.
  • Incorrect Gain: Recalculate your gain using the formula Av = R2 / R1. Make sure you’ve used the correct resistor values. Check for any loose connections in your circuit. If the gain is not what you expect, check your resistor values with a multimeter.
  • Noise: Make sure your circuit has good grounding to minimize noise. Use bypass capacitors on the power supply pins. Reduce the gain if the noise is excessive.

Troubleshooting can be frustrating, but by carefully checking each component, you can resolve the issue.

Conclusion: Mastering the LM741 Differential Amplifier 🎓

So there you have it, guys! We’ve covered the ins and outs of the LM741 differential amplifier – from the basics to applications and troubleshooting. The LM741 remains a great choice for various projects. By following the guidance provided in this guide, you will be well-equipped to design, build, and troubleshoot LM741 differential amplifier circuits. Remember that the design of the LM741 makes it ideal for a lot of applications. The key is to start simple, understand the fundamentals, and don’t be afraid to experiment. Happy amplifying, and keep those circuits buzzing!