STIHL MS 362 C-M: Parts, Repair & Maintenance Guide
STIHL MS 362 C-M: Parts, Repair & Maintenance Guide
Hey guys! So, you’re here because you’re either a proud owner of a STIHL MS 362 C-M chainsaw , or you’re thinking about getting one. Either way, you’re in the right place. This guide is your ultimate resource for everything related to your saw: from finding the right parts to keeping it running smoothly with expert repair and maintenance tips. The STIHL MS 362 C-M is a beast of a machine, known for its power and reliability. But, like any piece of equipment that works hard, it needs a little TLC to stay in top shape. Whether you’re a seasoned logger or a homeowner tackling some serious yard work, understanding your saw’s components and how to care for them is crucial. This guide breaks down everything you need to know, making it easy to find what you’re looking for, fix problems, and keep your saw cutting like new. We’ll cover everything from the engine and carburetor to the chain and bar, ensuring you’re well-equipped to handle any issue that comes your way. Let’s dive in and make sure your STIHL MS 362 C-M stays a dependable part of your toolkit!
Table of Contents
- Finding the Right STIHL MS 362 C-M Parts
- Where to Buy STIHL MS 362 C-M Parts
- Common STIHL MS 362 C-M Parts and Their Functions
- Engine Components
- Repairing Your STIHL MS 362 C-M Chainsaw
- Troubleshooting Common Issues
- Maintaining Your STIHL MS 362 C-M: Tips and Tricks
- Lubrication and Chain Sharpening
- Safety Precautions
Finding the Right STIHL MS 362 C-M Parts
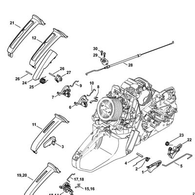
Finding the right parts for your STIHL MS 362 C-M can sometimes feel like a treasure hunt, but don’t worry, we’re here to help you navigate the process. First things first: you need to know exactly what part you need. This might seem obvious, but it’s the most crucial step. Start by identifying the problem. Is your saw not starting? Is the chain not moving? Is there a fuel leak? Once you’ve pinpointed the issue, you can start looking for the corresponding part. The STIHL MS 362 C-M chainsaw is a complex machine, so being specific is key to avoid buying the wrong part and wasting your time. Look up the parts diagrams for your specific model. STIHL provides detailed diagrams that show every component of your chainsaw. These diagrams are invaluable because they show you exactly where each part goes. You can often find these diagrams on STIHL’s website or through online parts retailers. When you’ve identified the part, make sure you know the part number. The part number is the most reliable way to ensure you’re getting the correct replacement. Double-check the number against your saw’s manual or the parts diagram. Be careful when buying parts online. There are many reputable retailers, but also some that may sell low-quality or incorrect parts. Stick to authorized STIHL dealers or well-known online retailers with good reviews and a solid return policy. Ensure the parts are original STIHL parts to ensure your saw’s longevity and performance. If you’re unsure about the part you need, don’t hesitate to ask for help. Contact a local STIHL dealer or a qualified mechanic. They can help you identify the correct part and offer advice on installation. When replacing a part, always prioritize safety. Disconnect the spark plug before you start working on your saw, and wear appropriate safety gear, like gloves and eye protection. Having the right tools makes the job much easier. A basic toolkit with screwdrivers, wrenches, and pliers is usually sufficient for most repairs. Remember to keep a record of the parts you buy and the repairs you make. This will help you track your saw’s maintenance history and identify any recurring issues. By following these steps, you can confidently find the correct parts and keep your STIHL MS 362 C-M running smoothly for years to come.
Where to Buy STIHL MS 362 C-M Parts
Okay, so you’ve figured out what parts you need for your STIHL MS 362 C-M , the next big question is where to get them. Lucky for you, there are several reliable options available. First and foremost, you can always go directly to an authorized STIHL dealer . This is usually the best bet for ensuring you get genuine, high-quality parts. Dealers have experienced staff who can assist you in finding the correct parts and offer advice on installation. They also often stock a wide range of parts, so you’re likely to find what you need quickly. Many STIHL dealers have websites where you can browse and order parts online, making the process even more convenient. Another great option is to shop at reputable online retailers . Websites specializing in chainsaw parts, like e-commerce stores, often have a vast inventory and competitive prices. When choosing an online retailer, check customer reviews to ensure they have a good reputation for providing quality parts and excellent customer service. Make sure that the retailer clearly states the parts are genuine STIHL. If you’re comfortable with it, you can also search on general online marketplaces. However, you’ll need to be extra cautious when purchasing parts from these sites. Verify the seller’s reputation and read reviews before making a purchase. Also, ask the seller about returns and warranty policies. Keep in mind that prices can vary between different sources. Compare prices from various retailers to find the best deal, but don’t compromise on quality to save a few bucks. Remember, the quality of the parts you buy will directly affect the performance and lifespan of your chainsaw. Regardless of where you choose to buy your parts, it’s always a good idea to keep records of your purchases. This includes the date of purchase, the part number, and the retailer. This information can be invaluable if you ever need to make a warranty claim or troubleshoot a problem. Knowing where to buy STIHL MS 362 C-M parts is half the battle. By choosing reliable sources, you can ensure that you’re getting the right parts and keeping your chainsaw in tip-top shape.
Common STIHL MS 362 C-M Parts and Their Functions
Alright, let’s break down some of the most common parts of your STIHL MS 362 C-M and what they do. This is a crucial step in understanding how to keep your saw running strong. First up, we have the engine . The engine is the heart of your chainsaw. It generates the power needed to operate the saw. Key engine components include the cylinder, piston, and crankshaft. Regular maintenance of the engine includes cleaning the air filter, replacing the spark plug, and ensuring the fuel mixture is correct. Next, the carburetor is what mixes air and fuel to create the combustible mixture that powers the engine. A properly functioning carburetor is critical for engine performance. Common carburetor issues include clogs and incorrect fuel/air ratios. Keeping your carburetor clean and adjusting it as needed is essential. The ignition system is responsible for creating the spark that ignites the fuel-air mixture in the engine. This system typically includes the spark plug, ignition coil, and flywheel. Problems here can cause starting issues or engine misfires. Regularly check your spark plug and replace it as needed. The fuel system delivers fuel to the engine. It includes the fuel tank, fuel lines, fuel filter, and carburetor. Fuel system issues often manifest as fuel leaks or engine performance problems. Regularly inspect the fuel lines and replace the fuel filter. The chain and bar are the business end of your chainsaw, responsible for the cutting action. The chain rotates around the bar, cutting through wood. Keep the chain sharp and properly lubricated for optimal cutting performance. The oil system lubricates the chain and bar. It includes the oil tank, oil pump, and oil lines. A properly functioning oil system ensures that the chain receives adequate lubrication, reducing wear and tear. The air filter cleans the air entering the engine, preventing debris from damaging the engine components. A dirty air filter will reduce engine performance. Regularly clean or replace the air filter. The starter assembly allows you to start the engine. If this assembly fails, you won’t be able to start the saw. Inspect the pull cord and the starter mechanism for any damage. Lastly, the handle and safety features include the handle, throttle, chain brake, and other safety mechanisms. These components are vital for safe operation of the chainsaw. Always ensure that the chain brake is working correctly and that the handle is in good condition. Understanding these common parts and their functions is the first step in maintaining your STIHL MS 362 C-M . Regular inspection and proper maintenance of each component will help ensure your saw remains reliable and safe to use.
Engine Components
Let’s dive deeper into some specific engine components of your STIHL MS 362 C-M because, well, the engine is where the magic happens! The cylinder is a critical part. This is where the combustion occurs, and it needs to withstand extreme temperatures and pressures. Over time, the cylinder can wear down or get damaged. Watch out for scratches or scoring, which can affect compression and engine performance. Next, we have the piston . The piston moves up and down inside the cylinder, compressing the fuel-air mixture. Piston rings seal the gap between the piston and the cylinder wall, ensuring proper compression. Worn piston rings will reduce compression, leading to loss of power and difficult starting. Regularly inspect the piston and rings during maintenance. The crankshaft converts the reciprocating motion of the piston into rotational motion, which drives the chain. The crankshaft is a sturdy part, but it can be damaged by improper use or lack of lubrication. The connecting rod connects the piston to the crankshaft, transmitting the force generated during combustion. This component bears significant stress, so inspect it for wear or damage. The spark plug is what creates the spark that ignites the fuel-air mixture. A fouled or damaged spark plug will prevent the engine from starting or cause it to run poorly. Check it regularly, clean it if needed, and replace it according to the manufacturer’s recommendations. The cylinder head seals the top of the cylinder and contains the spark plug. It also often includes valve components, if applicable. Make sure there are no leaks from the cylinder head. The air filter is essential for keeping debris out of the engine. A dirty air filter will restrict airflow, reducing performance and potentially damaging the engine. Clean or replace it regularly. These engine components work together in a finely tuned system. Regular inspection and maintenance of these parts will help you keep your STIHL MS 362 C-M engine running smoothly for years to come. Remember to always consult the owner’s manual for specific maintenance instructions for your model.
Repairing Your STIHL MS 362 C-M Chainsaw
When it comes to repairing your STIHL MS 362 C-M chainsaw , a little knowledge goes a long way. Before you start, always prioritize safety. Disconnect the spark plug to prevent accidental starts. Wear appropriate safety gear, including gloves, eye protection, and hearing protection. Have the right tools ready. A basic toolkit with screwdrivers, wrenches, pliers, and a spark plug wrench is essential. Now, let’s talk about some common repair scenarios. If your saw won’t start , first check the fuel. Make sure you have fresh fuel mixed at the correct ratio (usually 50:1). Then, check the spark plug. Remove it and inspect it for fouling or damage. Replace it if necessary. If the plug is fine, check the compression. A compression tester will tell you if the cylinder has sufficient compression. Low compression can indicate worn piston rings or a damaged cylinder. Another common problem is a chain that won’t move . Check that the chain brake is disengaged. If the brake is not the issue, inspect the clutch and sprocket. A worn clutch or damaged sprocket can prevent the chain from rotating. Fuel leaks are another common problem. Inspect the fuel lines for cracks or leaks. Replace any damaged lines. Also, check the fuel tank and carburetor for leaks. Engine running poorly or stalling can be caused by various issues. Check the air filter, carburetor, and fuel filter. A clogged filter or a poorly adjusted carburetor can cause these problems. Also, inspect the spark arrestor (if equipped) and clean it if necessary. When performing repairs, always refer to your saw’s owner’s manual for specific instructions and torque specifications. If you’re not comfortable performing a repair, don’t hesitate to seek professional help from a qualified mechanic. Remember, safe repair involves having the right knowledge, the right tools, and a cautious approach. By following these guidelines, you can confidently troubleshoot and repair many common issues with your STIHL MS 362 C-M . Keep in mind that some repairs may require specialized tools or expertise. Don’t be afraid to reach out for assistance when needed.
Troubleshooting Common Issues
Okay, let’s get down to the nitty-gritty of troubleshooting common issues with your STIHL MS 362 C-M . If your saw won’t start , first, check the basics: fuel and spark. Make sure you have fresh fuel mixed at the right ratio. Check the spark plug for damage or fouling. If the plug is wet with fuel, it might be flooded. If so, remove the plug, dry it, and try starting the saw with the throttle wide open. If the spark plug is dry, it could be a fuel delivery issue. Check the fuel filter and fuel lines for clogs or leaks. Next, inspect the chain . If the chain is not moving, first ensure the chain brake is disengaged. Then, check the clutch and sprocket for damage. If the chain is too loose or too tight, adjust the tension. Check the bar and chain oil system. Make sure the oil tank is full, and the oiler is working correctly. Lubrication is crucial for smooth cutting. Engine performance problems such as stalling, or lack of power are often linked to fuel and air. Check the air filter for clogs. Clean or replace it as needed. Inspect the carburetor. It might need adjustment or cleaning. Ensure the fuel filter is clean. Check for any air leaks in the engine, such as loose connections or damaged seals. If the engine is running rough, there could be an issue with the ignition system. Check the spark plug and replace it if necessary. If the spark plug is fine, the ignition coil might be faulty. Finally, for any issues, always consult your owner’s manual. It provides specific troubleshooting steps and diagrams for your STIHL MS 362 C-M . By systematically checking these common areas, you can diagnose and fix many issues, saving you time and money. Remember, if you’re ever unsure about a repair, it’s always best to seek help from a professional to avoid causing further damage or injury.
Maintaining Your STIHL MS 362 C-M: Tips and Tricks
Keeping your STIHL MS 362 C-M in tip-top shape requires a little love and attention. Think of it like this: regular maintenance is an investment in your saw’s longevity and performance. First off, let’s talk about the air filter . This is your saw’s first line of defense against dirt and debris. Clean it regularly, especially after heavy use. Remove the filter and tap it to remove loose debris, or use compressed air to blow it clean. If it’s heavily soiled, replace it. The spark plug also needs regular attention. Check the spark plug for wear, fouling, and proper gap. Replace it according to the manufacturer’s recommendations. Make sure you’re using the correct type of spark plug. Proper chain maintenance is essential for safe and efficient cutting. Keep the chain sharp by using a file to sharpen each tooth. Regularly check the chain tension. It should be snug, but you should still be able to pull it around the bar by hand. The bar and chain lubrication system needs constant attention. Make sure the oil tank is full of bar and chain oil. Check the oil pump to ensure it is delivering oil to the chain and bar. The fuel system also needs regular attention. Always use fresh fuel mixed at the proper ratio. The fuel filter should be replaced periodically. Check the fuel lines for cracks or leaks. Ensure the cooling system is working. The cylinder fins need to be clean to dissipate heat. Keep the fins free of debris. Proper storage is important if you’re not using your saw for an extended period. Drain the fuel tank and run the engine until it stops. Clean the saw and store it in a dry place. Keep a maintenance log to track what you’ve done, when, and the parts you’ve used. This will help you identify any recurring issues. Also, always follow safety precautions . Always wear safety glasses, gloves, and hearing protection. Use the chain brake whenever the saw is not in use. Regular maintenance is not just about keeping your saw running; it’s also about safety. By following these tips and tricks, you can extend the life of your STIHL MS 362 C-M and ensure it’s always ready to tackle any job.
Lubrication and Chain Sharpening
Let’s get down to the details of lubrication and chain sharpening for your STIHL MS 362 C-M , because these are two of the most critical aspects of maintaining your saw’s performance. Proper lubrication is absolutely essential for your saw. The chain and bar need constant lubrication to reduce friction and heat, and prevent premature wear. Always use high-quality bar and chain oil. Fill the oil tank before each use. Check the oil level frequently while you’re working. The oil pump delivers the oil to the chain and bar. Ensure the pump is functioning correctly. If you notice the chain isn’t getting enough oil, check the oil lines for clogs and the pump for proper operation. Now, let’s talk about chain sharpening . A sharp chain is the key to safe and efficient cutting. A dull chain makes the saw work harder, increases the risk of kickback, and puts unnecessary strain on the engine. You can sharpen your chain with a round file and a guide. Use the correct file size for your chain type. File each tooth at the correct angle, following the manufacturer’s instructions. A chain grinder is another option if you want to sharpen your chain more precisely. Regularly inspect your chain for damage. Replace it if you find any cracked links or other signs of wear. Proper lubrication and chain sharpening will not only extend the life of your chain and bar, but they will also make your cutting tasks safer and more efficient. Remember that a well-maintained saw is a happy saw. By regularly lubricating your saw and sharpening your chain, you’ll be well on your way to keeping your STIHL MS 362 C-M running at its best for years to come.
Safety Precautions
Safety is paramount when operating the STIHL MS 362 C-M . Always prioritize your well-being. Start with the right personal protective equipment (PPE) . This includes safety glasses or a face shield to protect your eyes from flying debris, gloves to protect your hands, hearing protection to minimize noise exposure, and sturdy work boots to protect your feet. Always wear snug-fitting clothing and avoid loose clothing that could get caught in the chain. Before each use, inspect your saw. Check the chain brake to make sure it’s functioning correctly. Check the chain tension. The chain should be snug, but you should still be able to pull it around the bar by hand. Ensure all guards are in place and in good condition. Be aware of your surroundings. Clear the area of obstacles and other people. Make sure you have a firm footing. When starting the saw, place it on a firm surface. Use the proper starting procedure. Never start the saw from a position between your legs. During operation, hold the saw with both hands. Use a firm grip. The throttle should be controlled smoothly. Never overreach or cut above shoulder height. Be particularly cautious when cutting near the ground or in difficult positions. If the saw kicks back, react immediately by releasing the throttle and engaging the chain brake. Always be aware of the chain’s direction of movement. Before transporting or storing your saw, always engage the chain brake. When refueling, turn off the engine and allow it to cool. Refuel in a well-ventilated area, away from sparks or flames. Never smoke while refueling. When servicing the saw, disconnect the spark plug to prevent accidental starts. Follow the manufacturer’s instructions for all maintenance and repairs. Always be aware of the dangers associated with using a chainsaw. By adhering to these safety precautions, you can minimize the risk of injury and enjoy the benefits of your STIHL MS 362 C-M safely. Remember, safety should always be your number one priority.